TIM 2000

An electronic speaking clock with the traditional touch

Last update — 18nd April 2006 at 21.10 precisely

Facilities

The clock provides highly accurate time, delivered in three ways:-

  • to telephone callers who dial into the clock (the device answers the call, announces the time and releases the call  after a predetermined time, preset at around 30 seconds);

  • through a phone socket in the device. Plug in a phone and lift the handset to hear the current time, ideal for museum demonstrations (this will be fine for older non-electronic phones but bear in mind that electronic ones will not operate without DC line voltage to power their electronics). Alternatively this permanent output can be fed to a particular level of a PABX, UAX, etc. (a buffer amplifier may be required; see User feedback before attempting this);

  • by means of a small monitor amplifier and loudspeaker built into the device (this is for test purposes and you can switch it on and off, also adjust the volume, as required).

Accuracy

The authentic speaking clock is timed in two ways. By default it is locked to the 50Hz electricity mains supply, which makes the clock as accurate as any other synchronous electric clock. Optionally the clock can use MSF radio control for telling the exact time, rather like the radio-controlled watches and wall clocks on sale. When synchronised with MSF the clock is automatically reset for summer and winter time; when mains-locked this must be done manually twice annually.

At start-up the clock is set to 12 o'clock. Press buttons allow the user to advance the hours and minutes to any desired time. With the MSF receiver connected the clock will set itself but can take up to two minutes to ‘acquire’ the correct timing.

Circuit

The circuit design (copyright reserved) uses microcontroller technology and, optionally, an off-air MSF clock receiver. The telephone line interface uses exactly the same type-approved hybrid module as used in many 'legal' computer modems, which makes it unconditionally 'safe' for connection. That said, the complete speaking clock device has not been submitted for approval, nor is it our intention to do so since most users' applications will be on private systems (see Any Catches below).  

What do purchasers get for their money?

Assembled printed circuit board, with microcontroller,  EEPROM programmed with clock phrases, telephone line interface and all other electronic components. The user will need to supply straightforward parts that can be had from Maplin Electronics or may already be to hand, including transformer, connectors, switches, LEDs, plastic case, mains cable, phone lead and loudspeaker. The MSF receiver is an option extra, also available from Maplin Electronics. A parts list and instructions are provided with the assembly. The unit is supplied as a guaranteed assembly to which the user must add certain components and place in a suitable cabinet. Note if the MSF receiver option is to be chosen, then this case must be plastic, not metal, to allow radio waves to reach the MSF receiver. 

Application

The speaking clock will appeal to anyone running practical or demonstration exchange systems on a non-commercial basis. The design is copyright and the project team retains all rights for commercial exploitation. Use of the clock for any commercial purposes would be a breach of the legal agreement signed by all purchasers.

Constructional considerations

Although TIM 2000 is an instructive and enjoyable project to assemble, it is certainly not suitable for people with no experience of building and debugging electronic projects. There is no ‘get-you-going’ service and whilst proven faulty assemblies will be replaced at our discretion, there should be no faults since all assemblies are checked for defects before sale. No refunds or replacements will be made in cases where components have been ruined by rough handling. In this connection please be aware that some of the integrated circuits can be damaged by  static electricity or careless handling. If you don’t have experience with CMOS ICs and Printed Circuit Board (PCB) handling, then please obtain help before starting.

Size

The assembly fits inside a standard plastic case measuring just under 9" x 6" x 3". If you intend to add the off-air Rugby MSF time receiver, a larger case should be used (see Shopping List).

Any catches?

There are two things users need to be aware of—copyright and connection approval. The clock uses the authentic Pat Simmons voice fondly remembered by most telephone users and so far we have been unable to establish if any copyright subsists in this recording. Whilst we anticipate no problems whatsoever for personal use, you might run into serious difficulties if you put this clock into any commercial application. For that reason purchasers are asked to sign a binding legal disclaimer form.

As far as connection is concerned, there is no problem installing the unit on private systems with no connection to the public network (isolated networks). Preliminary advice from BABT indicates that there is no problem using the clock on extensions connected to modern electronic PABXs. It is most definitely not approved for use on PMBX extensions or on direct exchange lines. Since this unit is not sold as a complete assembly (you add parts and complete it to your own standards), we make no warranties over its suitability for connection in its incomplete state.

Further information on the MSF atomic clock

See the MSF FAQ pages at http://www.npl.co.uk/npl/ctm/faq_index.html

It should be noted that MSF goes 'off the air' from time to time for essential maintenance, often during the daytime only, returning at night. If your MSF module appears to have failed, that may be the reason.

Further information on the Maplin MSF timecode modules

See Maplin catalogue or their spec. sheet on the Web:

http://www.qkits.com/serv/qkits/maplin/pages/MK72.asp

Do you sell printed circuit boards on their own?

No. We abandoned the idea of supplying bare boards simply because a lot of people were unsure of their soldering skills and we couldn't offer a free replacement parts or debugging facility. So we have opted for a fully assembled printed circuit board to which the user merely connects wires by means of screw or plug-in connectors. You will also have the straightforward task of drilling the plastic box for connectors, switches, knobs, light emitting diodes and so on, then soldering the connecting wires from these off-board parts to small connectors on the board (using miniature plugs and sockets on the board).

Is this a commercial undertaking?

For the guys who designed the original circuit and the PCB, yes. For the firm that assembles the boards, yes (I have no personal connection with any of these outfits). For me personally, no; I'm making nothing on this personally, not a penny! In  recognition of that, your order form will include a clause stating that you will not resell these boxes for profit.

Is there an assembly service?

One of our people on the Strowger list offered to provide an assembly service for people who didn't want to drill plastic boxes and so on. I'm not sure what he is going to charge for this service and there may be others among you who don't mind giving a hand in this direction. We can sort this out later anyway.

Any other questions?


Can I still get one?

Sorry, no. The complete production run has now been sold and there is no intention of making any more. It is possible that units will come up for sale in the future if the original purchasers decide to sell them. Anyone wishing to buy the designs to create further product may contact the originator (below). 


Legal notice

TIM 2000 software programs, manuals, and supporting manuscripts are copyright © 2000 by Andrew Emmerson, trading as Midshires Mediatech,.

Concept by Andrew Emmerson, electronic design by Eddy Insam, PCB layout by Gary Butler. Assemblies by Churchill Electronic Services Ltd. Chips programmed by Action Circuits Ltd. Code revised by Brian McGennity.

Documentation Revision 2. Hardware Revision: 1

Disclaimer

While we have attempted to provide accurate information in this manual, Midshires Mediatech makes no representation or warranties respecting its contents. The right is reserved to change the manuscript text, any related software, or product specification, without notification.

Electrical safety

One of the problems of supplying assemblies for completion by other people is electrical safety. The supplier (that’s me) has to make certain assumptions about the technical competence of the purchaser (that’s you). This project calls for no special skills beyond those expected of a competent technician or hobbyist but because mains electricity is involved, I have to clarify the issue of electrical safety, especially since third parties could potentially be put at risk when a mains-powered device is connected to a telephone line.

A source close to BABT has advised as follows:-

Safety in relation to analogue telephone networks usually requires a "basic" level of insulation between the telephone line and the rest of the circuitry. "Basic" insulation will normally withstand surges up to 2121V peak. I am familiar with the type of "modem" modules described as providing this level of safety and have no reason to doubt it. However, the safety of such modules depends to a major degree in the method of incorporation into the main product. There are two considerations as regards to the "modem" module: (a) the user of the equipment must not have access to telephone line circuitry, and (b) the telephone line must be protected from the mains. The "modem" module will give protection for (a) PROVIDED wires from the telephone end are kept away from non-telephone circuitry (or vice versa) and that the module is not mounted so close to a conducting medium that the "basic" insulation is compromised. Protection of the network from the mains is more complex, and there is also the obvious requirement that the user is separated from the mains. Both can be achieved by "double" ("basic" + "supplementary") or "reinforced" insulation

Alternatively, if the mains transformer has only "basic" insulation, the non-telephone circuitry must be connected to "protective" earth. I would expect that the construction instructions to have guidance in this matter, otherwise the designer may find himself liable  for negligence if a constructor made a fatal mistake. "Due diligence" requires the designer to assess his entire design for safety and to provide sufficiently comprehensive instructions to reduce the risk of hazard (not only electric shock) to users of the equipment.

The above is necessarily an abbreviated comment. The terms in quotation marks are defined specifically in safety standards. A designer lacks knowledge of them at his peril!

Constructors are requested to take due notice of the foregoing, which will now indicate why the TIM 2000 project has been designed to be powered in one of two separate ways.

The simpler and unconditionally safe method is to use a separate double insulated power transformer of the plug-in type (colloquially known as a ‘wall wart’). This provides 9V AC that can be taken by a flying lead to a connector on the back of the case in which you build the speaking clock. It must be an AC transformer (not a DC power supply) as the AC is also used for timing the clock. A suitable product is supplied by Maplin Electronics as their GU09K 9V 500mA transformer for around £10.99. To be ‘legal’, make sure the transformer has the double-insulation symbol (two concentric squares) as well as being CE marked. This should cover both your safety and legal responsibility issues.

An alternative and unapproved solution is to fit a mains transformer directly on the printed circuit board of the speaking clock. In this case you must make sure that the metal frame of the transformer is bonded to mains earth. The recommended method is to take a green/yellow sheathed wire from the earth terminal on the mains connector to a solder tag through which is passed one of the transformer’s fixing bolts. The use of a star washer will help ensure good continuity. Constructors should then test the effectiveness of this earth connection with a multimeter.

The ‘alternative’ solution will not protect against faults where the insulation between primary and secondary windings breaks down. Where the transformer is double-wound, that is over two separate parts of the bobbin, it is likely that the transformer is double-insulated and needs no further protection. However, this must never be assumed; the manufacturer's corroboration is necessary from markings or datasheets. Where the transformer is concentrically wound (one winding on top of the other), then the safety status of the transformer must be confirmed with the manufacturer. If the status is "basic" insulation, then the secondary circuit must be earthed. If the transformer has an earthed screen between primary and secondary, this must also be earthed; it may not be connected to the core. Only if the transformer is sold as having "double" or "reinforced" insulation can you omit the earth, provided that primary circuitry is adequately separated from the secondary.

For all these reasons we and BABT recommend using the external ‘wall wart’ transformer and further assert that any guarantee and liability is expressly withdrawn if constructors use method 2 above. Safety is not an optional extra—it is essential.


Assembly instructions

PARTS LIST

(order codes are from the Maplin Electronics catalogue, prices correct at time of compilation but subject to minor alteration)

Plastic case  BZ77J, £8.29

Set of four insulated spacers, FS36P, £1.29

MSF receiver, MK68Y (optional), £16.99

MSF antenna, MK72P (needed if MSF receiver is fitted), £4.99

Transformer

… either 9V 500ma transformer, WB11M  (non-approved way)    £8.99

… or wall transformer 9v 500mA GU09K (recommended)         £10.99

If using the latter, then you will also need a 2.5mm jack JK09          £0.49

500mA fuse, GJ87U            (needed only for non-BABT version)     £2.00

1 megohm switched volume control, FW48C            £1.79*

Knob for same, RX99H            £0.49

2x Miniature push buttons, FH59P            £0.59 each

Telephone line cord, BD00A            £3.99

Phone socket (optional), FT50E              £4.49

Green LED, NP01B        £0.10

(optional) Red LED, NP03D   £0.10

(optional) Yellow LED, NP05F             £0.10

Hook-up wire, BL56L £1.12 (you may need several lengths)

Fused mains inlet, MK18U (needed only for non-BABT version)             £1.49

Insulating boot, JK67X (needed only for non-BABT version)            £0.59

Moulded IEC mains lead, MK41U (non-BABT version only)                £4.99

Terminals for Molex connectors;

[25 off YA82D                        £0.02 each] These are now discontinued so order YW25C instead. Same thing but now sold in strips of ten, from which you bend and break off pins as you need them. I suggest you order four strips, to have a few spare in case you ruin one or two.

Headers for Molex connectors:

Nine (9) off HB59P (2-way)       £0.15 each

One (1) BX97F (3-way)             £0.15 each

One (1) BH66W  (5-way)          £0.16 each

One small loudspeaker. Virtually any small loudspeaker will do, even a large one! Impedance around 8 ohms but even that's not critical. You could rob one out of a scrap tranny radio. Alternatively WB04E or WB05F (38mm and 45mm diameter respectively) will be fine. The latter is slightly cheaper at £1.99.

* see note in Construction Guide below

 

CONSTRUCTION GUIDE

The following notes will provide some general information that should help you build your unit.

First of all… take your time! There is nothing to be gained by rushing this project. If you do, you’ll probably miss something. So relax and take it easy. If you like, complete two or three steps an evening. Whilst there’s nothing complex in the construction, each step requires your concentration. It may not be a good idea to start this when you are tense after a hard day’s work…

A 25-watt soldering iron is ideal; temperature controlled irons work best. Do not use a soldering gun! Use only resin-core solder with a 60/40 tin/lead content.

Use care in handling the ICs. They are CMOS devices and are sensitive to static and can be damaged through mishandling. Use pliers to position leads where possible. Please note that it’s normal for some components to feel warm during operation.

Inspect all soldering carefully; check and check again that solder splashes do not bridge tracks or pins.

A power on/off control is not necessary and you are discouraged from fitting one, as this would increase the risk of the unit being switched off accidentally. Label the mains plug 'Do Not Disconnect'.

From here onwards you may care to tick each paragraph as you have completed the operation.

  • Use the PCB as a template for drilling fixing holes; it will be fixed later using the plastic pillars. Alternatively you may prefer to use the kind of plastic stand-off pillars with self-adhesive feet. The PCB should sit centrally inside the box, leaving room for the LEDs, the rear projection of the volume control, the fuse holder and all cable entries.
  • We and BABT recommend that you use an external 9V transformer of the double-insulated kind. You should provide a suitable two-pole connector and take two fly-leads from its terminals inside the case to the screw terminal block marked J12. Remove 2mm of insulation from the end of each wire, dress the expose conductors by twisting firmly and screw into the outer terminals of the plastic terminal block. The centre terminal of the block (chassis ground connection) is unused
  • If you are using an onboard transformer (despite BABT recommendations), this is mounted on the circuit board. Offer it up to the board, and locate the mounting holes carefully. The side of the transformer with the terminals should be facing toward the end, not the inner component part of the printed circuit board.  The transformer is best fixed with two 4BA roundhead or cheesehead screws having ¼” of threaded shank.
  • Insert a flat washer between the upper surface of the board and the mounting feet of the transformer (the laminations project a slight amount and tightening the screws without these washers will cause the board to flex. Below the board fix the screws with star or lock washers and nuts (you don’t want the transformer working loose later).  Identify the input and output sides for the time later when you come to solder the mains and low-voltage connections (see below). Note that only one of the twin 9V outputs is used; you can place sleeving over the two unused terminals.
  • Mount the circuit board in the plastic enclosure recommended after marking where mains and telephone cables will enter and where push buttons, LEDs and the volume control will be mounted. Plan once, check twice and only then start drilling!
  • Have a 'dry run' before soldering in the outboard components (two push-buttons, three LEDs, volume control, etc.). Identify all these components first and make sure you know where they will go. It’s a good idea to set them out in egg boxes or in the edge of a strip of corrugated cardboard so as to have them ready beforehand.
  • Install the front panel LEDs; the circuit provides three although the only one that’s truly necessary is the Power On lamp. Offer them up to the front panel of the case and make sure they will not foul the circuit board when installed. Drill holes of the correct size for your LED (5mm if you use the type recommended and most LEDs are 5mm diameter), push the domed head of the LED through from the rear. Use glue to fix them in place and leave to set. Identify the + and - leads of the LEDs (+ve lead is longer), then solder hook-up wire to these leads. Use your judgment as to how long these and other wires need to be; as not everyone will be using the same size cabinet, there’s little point in telling you how long to cut a piece of wire! Strip 2mm from the other ends of these wires and solder to Molex connectors (which will later be pushed down onto the relevant stake pins on the main PCB (see list following). If you have a fine-tip felt pen you could mark the Molex connector and the PCB location with its number and do this for all other Molex connections.
  • Follow the same procedure for the two push buttons and the volume control. Make sure there is plenty of room for everything. Solder fly-leads from their terminals to Molex connectors, ready to push down onto the appropriate stake pins.
  • Special note from the designer: the connectors for the volume control (J8) and the loudspeaker (J7) are adjacent to each other on the PCB. This is OK, but if the constructor runs wires to speaker and volume pot too near each other, this can cause oscillations. Make sure the two pairs of wires do not run close to one another inside the case and are kept apart from each other.
  • If you chose to use an onboard transformer, cut two short (4mm) lengths of plastic sleeving and thread temporarily onto two pieces of wire 4 inches long. These are the low voltage fly-leads from the transformer. Solder them to the lower (output) terminals of the transformer and push sleeving over joints so as to insulate them. Cut a short (2mm) length on insulation from the other ends of these wires, tin the exposed wire and screw into the outer terminals of the plastic terminal block J12 on the printed circuit board. The centre terminal of the block is unused.
  • Choose entry point for the mains power connector, mark outline and drill (a) fixing holes and (b) a series of small holes that you then connect with a slitting saw to enable the fitting to be pushed in. Screw fixing bolts with nuts and locking washers. Fit fuse but do not connect to mains yet!
  • Choose entry point for the telephone cable and drill a hole for this. The minimum you can do is to pass the lead through this hole, knotting the cable on the inside. Cable-restraint grommets do a better job securing the cable in place. Our recommended choice is to use a proper cable entry connector (XLR or locking DIN type). The red and white conductors of the telephone cable should be trimmed, dressed and screwed in place in the terminal block mounted on the PCB. Cut off other colours (blue and green wires).
  • If using mains transformer inside case, cut two lengths of brown and blue mains wire, trim, dress and tin ends. Solder one end of these wires to the fused mains inlet connector terminals, then slide insulating boot over wires to cover terminals. Cut two short (4mm) lengths of plastic sleeving and thread temporarily onto the other ends of these two pieces of wire, then solder them to the upper 230V terminals of the mains transformer. Then push sleeving over terminals. Note that mains voltage is involved and remember this afterwards when you are working on the unit with power connected and the case lid removed.
  • Find a place in the lid for the loudspeaker where it will not foul the mains transformer or anything else. Offer up the speaker, mark fixing holes, remove speaker and drill these fixing holes, also a number of openings in a neat pattern to allow sound to escape. Offer up speaker, fix with bolts, washers and nuts. Cut a pair of fly-leads 9" long and solder these to the speaker terminals and to a Molex connector ready to press down onto the relevant stake pins later (J7).
  • Don’t apply power yet (that comes later, see below).
  • Now check your work. The list that follows will help, as will the drawings.

Notes:

You may need to experiment with the value of the potentiometer used as volume control for the loudspeaker. The design guidelines indicate a value of 1megohm but the ideal value depends on (a) the impedance of the loudspeaker used and (b) how much noise you want! We found that with a tiny speaker 50k gave the best results.

Regrettably two errors occurred in the laying out of the printed circuit board and you will be pleased to know that they have been corrected on the assembly that you have bought. To save any confusion, details are given here:

  • The screen-printed overlay showing component designations has the 78L05 regulator ‘upside down’, with its input and output reversed. The configuration is correct as assembled, not as shown on the overlay.
  • Power to the LM358 device (pin 8) should come from the 12-volt supply, not from the 5-volt rail. This involves cutting the track supplying power to the LM358, and making a small wire link to pin 14 of the LM380 instead (this job has been done for you).

List of off-board connections

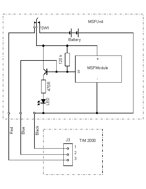
Here is a list of all connectors that lead off the board. Sam Hallas has kindly provided a diagram that you can download.

J1         5-pin Molex type, connected to pins 12, 13 and 14 of PIC, +12V and ground (for programming use). Most people will not need to use this.

J2         2-pin Molex type, connected to transistor BC547 and ground (RS-232 out). Most people will not need to use this.

J3         3-pin Molex-type, connected to pin 17 of PIC, +5V and ground, for input from MSF receiver.

J4         2-pin Molex-type, connected to +5V (via series resistor) and ground (‘Power On’ green LED). With the board in front of you and the connectors at the bottom, the +ve wire to the LED is the left-hand one of the pair.

J5         2-pin Molex-type, connected to 3k3 resistor coming from pin 11 of PIC and to ground (yellow LED, indicating 50Hz synchronisation).With the board in front of you and the connectors at the bottom, the +ve wire to the LED is the left-hand one of the pair.

J6         2-pin Molex-type, connected to 3k3 resistor coming from pin 7 of PIC and to ground (red LED, indicating active status answering telephone call). With the board in front of you and the connectors at the bottom, the +ve wire to the LED is the left-hand one of the pair.

J7         2-pin Molex-type, connected to 10uF capacitor coming from pin 8 of LM380 and to ground (for loudspeaker).

J8         2-pin Molex-type, connected to pins 2 and 6 of LM380 (for switched loudspeaker volume control, wiper connection being commoned to pin 2 connection).

J9         Screw-terminal block with solder tags to connect to tracks on the PCB, two-wire type, for connecting telephone line.

J10     2-pin Molex-type, connected to pin 2 of PIC and to ground (push button, advance minutes).

J11     2-pin Molex-type, connected to pin 3 of PIC and to ground (push button, advance hours).

J12      Screw-terminal block with solder tags to connect to tracks on the PCB, three-wire type. The two wires from the LT side of the transformer (9V AC) are connected here to the two outer terminals (the central one is not used unless you need a connection to ground for some reason. The PCB tracks go to the two ~ sides of the bridge rectifier and to ground).

J13      2-pin Molex type providing a permanent audio output to feed an optional phone socket or a buffer amplifier for PABX use.

 

Summary of rear panel fittings

Fused mains inlet (unapproved version only)

Telephone line inlet (we recommend some kind of locking connector such as a locking DIN, XLR or CB radio microphone plug and socket but you may just as well use a strain relief cable grommet on a normal phone lead if you prefer).

Two push buttons: advance hours, advance minutes.

If required: Connectors for programming input and RS-232 output (most users will not use these)

 

Summary of front panel fittings

Three LEDS: power on, 50Hz synchronisation, line status active.

Volume control for monitor loudspeaker.

 

MSF ‘Rugby’ receiver

See instructions supplied by Maplin Electronics. The unit connects to J3 and is best housed in a small plastic box or bag to avoid accidental contact with live voltages. Note that it can take up to three minutes for the clock module to ‘acquire’ the MSF signal. Several people have reported receiving these units 'dead on arrival', which may indicate they are static-sensitive or that Maplin had a bad batch of them. It appears that Maplin will swap them if you complain but before sending yours back, make sure that it's not just a case of MSF being off the air for a couple of days.

 

Links

Before powering up you must set the links correctly. It is important to note that links L1 and L3 should be connected one way or the other and not just left floating.

  • L1 is used to determine whether the clock output should be on constantly on (connect to ground) or only when the telephone line is answered by the PIC (other position). The latter setting will suit most users.
  • L2 and L3 are used to disable the 50Hz timing signal into the PIC. If no 50Hz is wanted, L2 should be OFF, and L3 should link pin 11 of the CD4040 to ground. If 50Hz is wanted, L2 should be ON, and L3 should link pin 11 of the CD4040 to the PIC.
  • The standard settings are L2 (jumper installed) and L1 and L3 (jumpers installed to link the right-hand two pins, as seen with the screen printed legends the normal way up and the transformer position to the right).

 

Orientation of chips

Sockets are provided for the most expensive chips. These have been inserted for you but there will be no harm in confirming they are installed correctly, both before putting the device into service and subsequently if you ever dismantle it. Chips should lie flat and level in their sockets, with all pins in their respective holes (not hanging out over the edge). Pin 1 of the large hybrid module is printed on the carrier substrate; when correctly inserted the hybrid has pin 1 facing towards to the outer left-hand edge of the PCB (other end from the transformer end) and the legend on the substrate is the same way up as the legends screen-printed on the PCB. All other chips have their pin 1 (notched) ends facing the right-hand (transformer) end of the PCB

 

Testing, testing…

Before applying power for the first time, check all of your work. Verify that all wiring connections are installed correctly (components will be damaged otherwise, possibly irreparably). Inspect your soldering to ensure that there are no shorts or cold (dry, loose, grey crystalline-looking) solder joints. Tug all soldered joints to make sure they are rock solid. Check you have set up the jumper links correctly.

After testing plug it into the mains. Watch and sniff for smoke. You should hear speech within a second.

If the device works, celebrate and be extra nice to your companion/friends/etc. for 24 hours. Have a drink, take the dog for an extra long walk.

If it doesn’t, don’t despair, the fault is probably minor. Leave it for another day, then check every stage of construction with a fresh outlook. If all connections are correctly wired the problem is most likely an unsuspected dry joint or disconnection (a voltmeter is handy for checking the presence or lack of power).

Your final task now is to set the time. The unit will always power up at 12 o’ clock. By pressing the ‘advance minutes’ and ‘advance hours’ buttons you can adjust the output to the current time (as provide by the BT speaking clock and that nice Brian Cobby). Bear in mind that if you are relying on the MSF clock it can take TIM 2000 up to two minutes to reset its time signal and also that the MSF transmitter is not always on the air, especially when you need it most for testing!

 

Conclusion

Using TIM 2000 couldn’t be easier. Just install it in any of the ways described in the Facilities section at the beginning and enjoy boring (sorry, impressing!) all your friends to death with it.


HOW IT WORKS (technical notes provided by the designer)

HARDWARE

The PIC microchip is clocked by a 4.914304MHz  crystal, which is also used to feed a binary divider connected to the addresses of the speech EPROM. The speech EPROM runs at consecutive incrementing addresses with an effective clock rate of 8192Hz. The upper 8-bit addresses of the EPROM are fed from a 74164 latch driven from the PIC.

The EPROM is therefore arranged to produce 256 samples of speech, each one 1/2 second in duration. Each latched byte on the 74164 defines a different speech section. The job of the microcontroller is to feed the right sequence of latch bytes to produce the right speech sequence.

The output from the EPROM is fed to an AD7524 D/A converter. This particular D/A contains a built-in data latch. Any D/A could be used here, but an external data latch must be provided if the D/A used doesn’t have one. The output from the D/A is fed to the telephone line access chip via a 4kHz low pass filter section.

The MSF clock, if provided, feeds an input interrupt pin on the PIC microcontroller. The PIC also uses a 50Hz signal derived from the mains transformer. This is used to drive the clock independently of the MSF signal, when it is not present.

An LED is used to indicate that power is on. There are two other LEDS; one denotes 50Hz synchronisation, the other is on when the phone line is off hook. The resistive trimpot controls overall gain and thus the volume into the telephone line. There is a separate control for the loudspeaker volume.

  • J1 is the programmer’s connector, used to reprogram the PIC microcontroller or to read its contents.
  • J2 is the RS-232 output, 1200bit/s, 1 stop bit, no parity, in ASCII form.
  • J3 is the MSF data in, from the remote receiver.
  • J7 is the loudspeaker connector.

SOFTWARE

The PIC uses interrupts from the 50Hz signal, from the MSF receiver, and from ‘termination of a speech section’ signal from the output of the CD4040 counter. If a 50Hz signal is not present, the PIC will obtain its timing from the 4.194304MHz divided clock.

When a valid MSF sequence is received, the PIC will ‘nudge’ its internal clock to adjust slowly to the incoming MSF data. This is a very crude form of digital phase lock loop, and its range is quite small. In some cases, the clock will resynchronise quite suddenly to the MSF signal. This may cause the odd jump in the speech pattern. The PIC also has an RS-232 output, with the time in ASCII form. This can be used for testing the unit or for feeding clock data into another device.

When a telephone call arrives (when the hybrid device detects ringing), the PIC will answer the call, and drop it after 30 seconds. This is because the hybrid telephone line interface chip does not give an indication of when the caller has dropped the line.


Molex connectors

Some people may be unfamiliar with assembling Molex connectors but there's nothing to it really. First of all prepare the wire by stripping off about 2mm of insulations and twisting the bared conductors in your fingers to make a tight spiral.

Now take the metal 'plug'; this is a tinplate pressing and may be attached to a sprue from which it needs to be cut or 'wiggled' free. Using small pliers, bend the crimping wings over the bared wire end and press firm to hold the wire in place. Holding the wire further back along the insulation, bring the crimped part to the tip of a small soldering iron and using your third or fourth hand, apply some solder (not a lot or it will 'wick' along the plug and stop the springy bit from working properly). It's actually far easier to do that it sounds!

Note how the plug has a sharp tang on one side; this aligns with a slot in the back of the plastic shell and holds the plug inside the shell. Push the wire and plug gently into the shell until you can feel it has located properly. Give a gentle tug to make sure.


Troubleshooting and user questions answered

  • Dead on arrival—the voltages are correct but nothing happens.

We have had two mystery boards like this. In both cases it turned out that one leg of the crystal had been missed by the wave-soldering process and was touching the side of its plated-through hole only intermittently. Clearly it worked when first tested but not later. Check for any missing solder connections. Also check that all three plug-in chips are properly seated and are facing the correct way. On the second example, one leg of capacitor C5 had also been missed. Tsk tsk...

  • Speech is loud and distorted.

Turn down volume control. If still distorted, reduce system gain with the on-board trimpot.

 

  • Sound from loudspeaker gets quieter as I turn the knob clockwise.

The volume control is wired wrongly. Leave the wire connected to the centre tag of the volume control but transfer the outer wire to the opposite tag.

 

  • There is sound from the loudspeaker but no actual speech.

The speech sample EPROM is not plugged in properly or is reversed. Check the notch at the end of the chip matches the notch screen-printed on the board.

 

  • There is adequate sound from the loudspeaker but speech to the telephone line is faint.

Crank up the overall gain using the blue trimpot on the printed circuit board and reduce the loudspeaker's volume control setting to match.

 

  • The mains fuse keeps blowing.

This assumes you are using a transformer mounted on the main printed circuit board. We recommend a 250mA fuse. If this blows, you must have a short circuit in the power wiring, so check this for shorts with a multimeter.

 

  • The 'Power On' LED does not glow.

Sounds as if there is no 5V DC supply. There should be 5V present on the connection for the Power On LED, J4. Check with a multimeter. You should have 5V present also at pins 16 and 8 of IC2. The 78L05 regulator may be suspect; remember that it is mounted 'upside down' according to the screen-printed outline on the board (the overlay is wrong here!). Also check for the presence of 9V AC at the screw terminals J12. If the voltages are correct, then either the LED is defective (unlikely) or you have reversed the connections to it. This will produce negative light, which is very hard to see.

 

  • I have fitted the radio clock module but the time is consistently 11 seconds out.

You need the PIC chip update; see Upgrades.

 

  • It's all very nice but why is it called TIM 2000? [genuine user question!].

TIM because that was the dialling code and nickname of the original speaking clock (that's what foxed our young caller), 2000 because that's when it was (re) incarnated and because the words make a nice alliteration.

 

  • What is MSF and is its future secure?

MSF is the callsign of a radio transmitter that distributes highly accurate time signals (M is one of the 'national letters' for callsigns assigned to Great Britain and SF stands for Standard Frequency). The frequency source is administered by the National Physical Laboratory and the transmitter is located at BT's Rugby radio station. The latter is due to close some time soon but a replacement transmitter will be provided.

 

  • Can TIM 2000 by locked to DCF77 or some other time signal transmitter?

Possibly (if you know how, please tell us).

 

  • If I fit the radio receiver and MSF goes off the air, will the clock stop?

No, it will carry on, locked to the mains frequency, and self-correct when MSF comes back on the air.

 

  • The clock connects to the phone line for 30 seconds. Can I alter this time period easily?

No, it is set in the firmware. To alter it you would have to re-write the operating software and reprogram the PIC chip. Facilities exist to do this but you are on your own (let us know if you manage it!).

 

  • Is a switched volume control necessary?

Not really. The intention was that it would silence the loudspeaker entirely (with a normal potentiometer in this circuit there is still a very quiet output at minimum setting). You can use a standard volume control, which is a lot cheaper. If you go for the deluxe option, wire the switch to disconnect the loudspeaker, not the control input to the LM380 amplifier chip (which goes to maximum volume with no control voltage!).

 

  • I cannot get the MSF radio receiver to work. The literature states that there is +5v, 0v and sync. I would have assumed that the +5v would have originated at the regulator but it seems to originate > from the PIC, any attempt to power the MSF module from this results in it dragging down this 5v to about 0.9v, so I am a little puzzled! The module I have is an EM2S so this has an onboard regulator and is quoted to operate up to 12v, as opposed to the earlier models which apparently were 3.5v max.The +5v line that comes from the 3 pin Molex connector seems to be pulled down as soon as it is connected to the receiver, the receiver in question is an S version with an in built regulator, I then spliced in a connection straight out of the rectifier to a 3.3v regulator that I had lying about, and can confirm that a supply within prescribed limits was present at the receiver. Monitoring the open collector o/p of the receiver shows that it is sitting at 5v so obviously I would have thought the output transistor of the receiver is not being operated in any way, I may well have a duff receiver but is there any way that I can check TIM for MSF operation before I get in touch with Maplin? I am a little confused about the 3rd (+5v) connection on the 3 pin Molex, as it appears to originate from the PIC as I would have thought it would have came from the regulator. I have upped R10 to 47K in case the transistor is in capable of pulling the 10K original down as was mentioned on the website, even if this isn't high enough I would have expected to have seen it pull it down to something near if not actually 0v. I have had another MSF clock sat next to it whilst it has been operating so I know that there is no MSF signal problem. I have also tied the PON terminal down to 0v as stated in the supplier's literature in order to keep the receiver "active", I am now however stuck as to where to look next.

The Molex connector on the TIM board (J3) goes Ground, Synch, +5V in that order from Left to Right. When I look at mine the +5 is evidently a power rail and doesn't obviously go to the PIC. You'll see that I've put a pull up resistor on the MSF unit of 120k which seems to work along with the increased value of R10, also 120k. I also run it straight off the 5v from the TIM unit which doesn't seem to have done it any harm. I think that if you can get the MSF unit working on its own with an LED like mine, then you'll be half way to solving the problem. It should flash off once a second with a multiple blip around the start of a new minute. See this sketch in PDF form for clarification; I suspect you were misreading the allocation of pins on J3 connector to the MSF unit. The synch line does indeed disappear into the PIC, which it sounds you may have been confusing with the +5 rail. Not surprising you couldn't run the MSF unit off it! [Sam Hallas]

Sam added later:

Here is a diagram that clarifies the connections between the MSF receiver and the main clock unit. The unit was originally developed as a stand-alone MSF receiver for checking signal strength and choosing the best site for a fixed aerial on station clock installations. In that application it was battery powered. When it became redundant I modified it so that it could be run directly from the TIM2000 power supply, but leaving the option to switch back to battery power in case it was ever needed again in its original application. Obviously you can omit the battery and changeover switch if you have no need for them.

 

 

  • The radio control facility doesn't seem to be working.

The MSF 60kHz Service website states:

The majority of problems with MSF clocks are not to do with the transmission of the signal from Rugby, but are due to more localised effects.

Consult the manual for the clock before turning it on. There may be a set procedure which if not followed, will result in the clock showing the incorrect time.

If the clock uses both mains power and a battery, remember to switch on the mains power and allow the clock to set before inserting the battery. If this is not done, the clock may well run an hour fast or an hour slow. (If the clock's manual indicates a different procedure to this, follow that instead).

If the clock is not functioning correctly, check is that the battery (or other power supply) is in full working order. Change the current one for a fresh battery and reset your clock. It can take quite a few minutes for the clock to pick up the MSF signal, so be patient.

If this does not change anything, try moving your clock to a different location. Objects such as televisions and radios can interfere with the signal (even if they haven't in the past!) Walls and metallic window frames can also be a problem. External sources of interference, such as pylons or scaffolding can be avoided by moving to a different room.

Contact the manufacturer of your equipment. There may be a problem with that particular model, that can be easily fixed.

Check our MSF Outages webpage to see if the signal has been turned off. Quarterly and annual maintenance periods periodically affect the signal strength. These are planned for specific times and dates and have been known to affect the behaviour of MSF equipment.

Call the NPL MSF helpline (020 8943 6493) to determine if the signal is currently operational and not undergoing any emergency maintenance or time@npl.co.uk for more information.

On this page is a collection of web sites produced by private individuals with an interest in various MSF projects. NPL cannot accept any responsibility for the content of these pages and does not endorse any products that they might be promoting, but displays these links as they may be of interest to like-minded people and a useful source of reference information.


User feedback (mainly for techies!)

(1) I found that the transistor on the MSF card did not have enough gain to pull the 10K pull-up down to zero volts, it only managed about 2V, so clearly the PIC wasn't seeing this as a zero. I replaced the pull up with a 27K and the square wave out of the receiver is now very clean and goes right down to zero. The TIM unit now syncs up with Rugby but is 10-11 seconds slow.

I don't know if my MSF card is faulty or not; according to the data sheet the output is up to 2mA sink, and 10K @ 5v is only 0.5mA.

I have noticed however that there seems to be two variants of the EM2, one is an EM2 which is described in the Qkits pages you gave the links to: this one has a voltage range of up to 3.5V and a max collector current of 15uA @ 5.25V. When the unit arrived which I ordered from Maplin, it came as a EM2 S. This unit has an external OC transistor on it with a max current of less than 2mA and max collector voltage of 30V. Secondly it has an on board regulator allowing it to work on a Vcc of between 3 and 12V.

Inspecting the board shows that it is definitely an S version, but it doesn't seem to want to drive more about 0.25mA before it runs out of steam.... strange. I think I might buffer my one with a CMOS 4011B or whatever to give it a bit of drive, since I am going to mount the MSF receiver away from the TIM box to get a better signal.

With regard to the 11 second slow error from MSF time. I am sure this is a very simple bug that the software designer can sort out. If he feels that this is beyond his original remit, I would be happy to pay for his time, and supply some blank PICs of course! [This point has been put to the designer and we are awaiting his reply.] It would be a shame if such a brilliant piece of kit was let down by a small but important problem like this. [JC]

(2) Just to confirm the issue of the MSF being 11 secs out. When you power the unit up, after the reset line has gone down and the PIC initialised, the counters are set to "12 o'clock", but of course Pat doesn't tell you it is 12:00 until ten seconds later. So when the MSF updates it the same thing happens. What the software guy needs to do is tell it to add 10 (or 11) seconds onto the MSF time before passing it to the clock.)

I am not sure where the extra second is coming in but my unit reliably tells the time exactly 11 secs behind Rugby, and I've powered it up loads of times and it is always the same.

You mentioned about the clock correcting itself every now and again and corrupting the speech as it does it. I had this too and I can tell you exactly what is going on. I was lucky enough to have been looking at the scope, (monitoring the pulses from the receiver) and for about 4-5 seconds during the last quarter of the minute (when the time and date info is being transmitted), the carrier disappeared. (why I do not know, maybe interference), this obviously corrupted the data read by the clock and it corrected itself. Then the next minute came round and it put itself right.

What need to be done is that the clock ignores a change of data i.e. a mismatch between what it thinks the time is and what Rugby said it was if the mismatch only happens once or twice in a row. Another way, maybe better, would be if any of the second pulses were missed during the minute to scrap the data collected during that minute. I know that there are parity bits in the MSF code, I wonder if he is checking them. As far as I recall, they have separate bits for year, month/day/day of week, and time. but it's pretty crude and quite often does not detect any errors.

It may be that what I suggest above is no good! I'm not sure. I will give Galleon a ring on Tuesday, (they make the receiver), and see if there is a standard way of dealing with this problem. After all you don't see other MSF-controlled clocks jumping all over the place! [JC]

(3) The clock jumps around so much now that I have disconnected the MSF receiver and am running off the local oscillator, I hope this will make the problem go away. It also means I can set it accurately now, although I don't know what the accuracy of the LO is.

Another really strange thing has happened twice; the clock read out the (incorrect) time in the 24 hour format for half a minute or so and then corrected itself back to the correct time in the 12 hour format! [JC]

(4) I think you need to alert people to the risks of interfacing the TIM2000 output to Strowger exchanges; what can look like 'ground' may be 50V above or below the ground of TIM2000 and could blow it up. A 600-ohm isolating transformer would be a good solution (you can find these in the RS/ElectroMail catalogue and elsewhere). I'd also raise the value of the 10uF isolating capacitor in series with J13 to 400V DC working. [AG]

(5) I took a walk to Maplin to buy my wall-wart and Bingo! Instant Pat Simmons!   I found the Maplin parts list particularly useful. (Note: The GU09 wall-wart seems to need a JK09 jack to mate with, not the HF78)   I'm going to recess the hr & min advance switches to avoid accidental operation, and add a current feed for electronic telephones at some stage.   Once again, thanks for all your worthwhile effort! [AB]

(6) OK for nearly 2 days from power up... but now keeping dreadfully fast time (between 1 and 12 hrs fast in a day), also speech is chopped with lots missing followed by 3 very fast bleeps! looked very closely at all soldering with my strongest glasses but it all looks ok....any suggestions?? [DH] Comments: Question—are you using the add-on MSF radio board? If so, try disconnecting it. It seems to be causing some problems due to people picking up spurious data or interference travelling down the mains. If you aren't, it sounds as if either you have dodgy spikes on the supply rails (try filtering) or one of the chips has been corrupted (either the EPROM or the PIC). I can lend you  a pair from an as-yet unsold board and you can see if this solves the problem. If so, you can order replacements from the supplier but there's still the risk that whatever corrupted them could happen again. But first disconnect the MSF add-on if this is fitted and see if this helps. [AE] And see item 10 below...

Sounds like a soldering problem. One easy way to check for bad joints is to run your finger (touching) the solder joints of all the digital ICs on the back of the PCB. Nothing should happen. If you hear crackles or any kind of misbehaviour, suspect a high impedance point, hence dry solder joint! [Designer]

(7) It would be a good idea to add 47nF ceramic or polycarbonate capacitors from the input and output of the 78L05 regulator to ground (these can be soldered to the tracks on the back of the PCB). Regulators can sometime 'hoot' and these filter capacitors should stop any high-frequency interference propagating along the supply rails.

Running the circuit from a DC battery will eliminate any mains-borne interference. Operation from a 9V DC power supply is also possible. In both cases the circuit will rely on its crystal oscillator for timing, which is pretty accurate. Remove link L2 in both cases.

The LM380 amplifier chip can oscillate if an output is not connected. In this case it would be worth disconnecting the power to it or providing a dummy load (connect the output to a 100uF capacitor in series with a 100-ohm resistor to ground). [AG]

(8) Crystal stability: It may be worth replacing one of the 30pf capacitors across the xtal with a small variable 0-50pf trimmer. This will allow you to tune the PIC crystals to perfection. There is no need to place the crystal in an oven. On the assumption that XT crystals have a "ramp" temperature coefficient, and as it is equally likely to get colder in a room than warmer, the integrated frequency drift over a long time will/should remain decently constant!

(9) I am very impressed with the build quality - it really is top notch. After ringing the working examples on 0845-092 8081 and 0131-477 7676 I have one comment: It seems that the last "s" is clipped off the word "seconds" before the beeps. I wondered if this could be corrected in a software revision if this comes about? Someone mentioned they would pay for software revision costs (for the MSF receiver problem). I would be happy to chip in too. Thanks for your hard work and a superb product [MC]

We are trying but it's very tricky given the limitations of digitising and coding the speech on this firmware platform. We have offered the designer an extra £100 to fix it but he's unsure whether it can be done. If anyone reading this is a software engineer, please make yourself known! An early version of the software did have the final S but it put the timing of the rest of the message to pot, so we had to accept this compromise (call it a speck of dust on the glass disc if you like— I'm sure they had similar problems in the olden days!). And see below for a possible cure. [AE]

(10) During initial testing I found that my TIM2000 unit failed to run properly when using 50Hz synchronisation. The symptoms were that the speech output was truncated with approximately the last fifth of the phrase missing, the 'pips' were too rapid and the unit ran fast. When operating from the internal crystal the unit ran correctly.

Investigation has found that the problem is caused by the PIC receiving spurious interrupts on input B0 due to noise apparently caused by the operation of the bridge rectifier. A small spike on the 50Hz signal causes transistor TR2 to turn on briefly thereby generating a narrow low-going pulse approximately 4 ms before the true falling edge of the signal. Reducing the base pull down resistor (R12) which is in parallel with the 1N4001 diode (D1) to 10k seems to cure the problem. I hope this helps if anyone else has experienced the same problem. Also, I believe that the LEDs for 50Hz Sync and Call Answer have been swapped, that is, Call Answer is on connector J5 and 50 Hz Sync is on J6. [DR] See also note 24.

(11) The hum on the loudspeaker output is due to ripple on the 12V supply line and is cured by a 4u7 16Velectrolytic capacitor from pin 1 (decoupling) to pin 3 (ground), on the LM380 power amplifier IC.  The positive goes to pin 1. [PG]

(12) The clock should automatically set itself to the correct time and this it does except that it sets itself just over 10 seconds slow.  It would seem that when the start of a new minute is detected in the signal from the MSF receiver, the  ...minutes precisely... announcement is triggered rather than the ...and ten seconds... one.  Since each announcement takes 10 seconds this accounts for 10 seconds of the delay. The other 0 to 2 seconds (it seems somewhat variable) are slightly more problematical but are, in practice, of much less concern. We are aware of this, see above, and hope to have a cure in due course!   When my son returns from Nepal in 2 or 3 weeks time I will have access to a PIC programmer or perhaps I could build a simple interface to connect to J1.  If it were possible to let me have an up to date version of the program then no doubt I could reprogram the PIC.  You're on! [PG]

(13) There is another slight niggle that I would like to see corrected.  To my ears, the time gap between the end of  "...time will be" and the start of the name of the hour is a little too short.  I do realise that this may not be possible to change this due to hardware constraints but it would improve the sound if it can be done. [PG]

This is very tricky indeed. We had several goes at this and candidly, what you have now is the best of several attempts. It relates, as I understand, to the precision of the timing versus the capacity constraints of the EPROM used. You'd need to spend far more money on memory storage to get the precision of timing required. This is also the reason why the final 's' appears to be truncated [as in "and thirty secondS"]. Fortunately we have a fix for that—see Upgrades. [AE].

(14) The following may help other constructors. Looking at the circuit board with the space for the transformer on the right the off board connections for J13 to J6 taking the pins in order from left to right are:

                              J13 pin 2 (AF output ground)
                              J13 pin 1 (AF output live)
                              J7  pin 2 (LS ground)
                              J7 pin 1  (LS live)
                              J8 pin 2 and 1 (volume control)  

Note. A resistor of some kind must be connected across  here even is the loudspeaker output is not used.  10k ohms would be suitable in this case.

                              J5 pin 2 (sync LED anode - the longer lead)
                              J5 pin 1 (sync LED cathode - the shorter lead)
                              J2 pin 2 (serial output ground)
                              J2 pin 1 (serial output live)   Note. This is not a true RS-232  output.
                              J1 pin 5 (program ground)
                              J1 pin 4 (program  +12V)
                              J1 pin 3 (program, PIC pin 4)
                              J1 pin 2 (program, PIC pin 12)
                              J1 pin 1 (program, PIC pin 13)
                              J3 pin 1 (MSF Rx ground, - LP1 and LP2 of module)
                              J3 pin 2 (MSF Rx output,  - LP3)
                              J3 pin 3 (MSF Rx +5V,    - LP4)

           (i.e. ground is J3 left-most pin)
           J11 pin 2 and 1 (hour set push button)
           J4 pin 2 (power on LED anode)
           J4 pin 1 (power on LED cathode)
           J10 pin2 and 1 (minute set push button)
           J6 pin 2 (off hook LED anode)
           J6 pin 1 (off hook LED cathode)
Note.  Where two pins are mentioned in one line the order of the connections does not matter. It would be advisable to check the above as I an at least as good as the next man at making mistakes.  [PG]

(15) For anyone who has a suitable PAX with a spare line where they don't mind disconnecting the line relay - its easy, you just sleeve two contacts of the cut-off relay - then there is perhaps a better way of using the clock. This is only suitable for caller or first to clear released exchanges.  Link 1 should be moved to the left hand two pins and is then J9 wired to this spare number.  The speech will be heard as soon as the number is dialled and will continue for as long as the caller holds, which is much more like the clock used to be.    For those with last clear released exchanges, a relay set with a transmission bridge connected to a spare group selector level would be needed.  Off level 952 (if I remember correctly) it would be just like TIM in a non director exchange although I seem to remember that there was actually a forced release after five to ten minutes. [PG]

(16) Please find below information for your feedback web page which may be useful to, at least some, of those with MSF problems.  I cannot promise that it is the full answer but will go someway to helping.

Like others, I have been experiencing one or two strange operations with my two TIM 2000 boards, mainly regarding the ability of the board to lock to the MSF signal and, once locked, to 'unlock' periodically for one a few minutes. It suddenly occurred to me the other day, after studying the circuits provided, that there wasn't a single decoupling capacitor on the board!

I then put the 'scope across the 5-volt and 0-volt rails and found a wealth of noise spikes at 1MHz, 2MHz, 4MHz and 'ringing' up to 16MHz (I lost count there)! I then applied a number of Disc Ceramic capacitors to the board and the spikes are now much reduced. The board does seem to be stable and locks to MSF each time that I power-up the board.  It also seems to stay locked. The spikes have been reduced from more than 160 millivolts to around 5 millivolts!

The details of where the capacitors were placed is given below. I have quoted the IC and transistor numbers as given on the silk screening of the PCB.  In all cases the capacitor value used was 0.1 microfarad.  The lead length of the capacitor should be as short as possible.  Insulating sleeves should be used on the capacitor leads where necessary.

IC1  -  pin  5 to pin 14  (PIC CPU)
IC2  -  pin  8 to pin 16  (CD4040 )
IC3  -  pin  8 to pin 16  (CD4040 )
IC4  -  pin  7 to pin 14  (74H164 )
IC5  -  pin 16 to pin 32  (27C801 EPROM)
IC6  -  pin 12 to pin 14  (AD7524 )
IC7  -  pin  4 to pin  8  (LM358  )
IC8  -  pin  1 to pin  3  (Analogue Module)
IC9  -  pin  7 to pin 14  (LM380  )

The above follows the rule of providing one capacitor per chip.
Additionally:-
TR3 Spike Generator -  Emitter lead to positive end of R15.
Molex Connector J3     -  pin 1 to pin 3 ( Feed to the MSF Module )
Reg1 voltage regulator  -  output to C5 negative.
BR1 bridge rectifier     -  positive lead to negative lead.

The pull-up resistor R10 for the MSF input circuit was raised to 100K and found to give an excellent square wave pulse on the 'scope. I am about to modify my second board and will let you know if this also works. I hope this may help others.  I will continue to monitor my boards and let you know if anything else occurs.

During testing of the upgraded board, I discovered that the D/A converter, IC6, was receiving bi-directional trigger-spikes on its pin 13 input.  The negative-going spikes from +5V to 0V are, of course, correct but there are also positive-going spikes from +5V to +10V!  These could put the D/A chip at risk—it is, normally, never sensible to present a chip with inputs that are higher than its supply voltage.

I have fitted a clamp diode of type 1N4148 under the PCB and across the R16 pull-up resistor.  The cathode of the diode (the banded end) should be towards the Molex connectors.  Its not perfect but it does now limit excursions above the +5V rail to around 0.5V which most chips can handle.  It also seems to have contributed to lowering the noise figure on the same supply rails.

A 0.22 microfarad Disc Ceramic capacitor was placed across pins 1 and 3 of terminal block J12 - the 9-volt a.c. power input to the board. This is a precaution only and is simply an attempt to trap any fast transients in-bound from the mains that may get through the wall-wart.

The only remaining noise on the +5V rail is a tiny 8kHz pulse from the above spike generator (from the negative-going spikes only) and was measured at about 7 millivolt peak-to-peak. I think this is a good improvement now when compared to the original 'raw' board noise figure which was in excess of 160 millivolts. I will, of course, continue to monitor both boards with a long-term soak and will let you know if I find anything else. [Brian McGennity] See also note 24.

(17) The designer has just sent us a modified version of the chip for testing,.etc. and will shortly be working on the speech EPROM once we have a compressed version of the word 'seconds'. Watch this space... [AE]

(18) I've fitted the 100nF caps as recommended by Brian McGennity and attach a scan of the underside of the board showing them fitted. Also a close up of the component side where I've fitted the clamping diode across R16 by soldering to the resistor leads. [Sam Hallas]

(19) I changed  R10 to 27k. and it now syncs OK but about 20 secs. slow, which doesn't really matter.    [The designer is trying to re-write the PIC control software to eliminate the 20 seconds discrepancy but for deeply technical reasons, the closest he can get it is within a couple of seconds. He says: "Firstly, the clocks run asynchronously, so the overall timing can only be at best +/- one second from the reference.  Also, because the speech sections run in "ten second" groups, I have to delay the arrival of the MSF data block (which ends every minute) so that the two synchronise." Compare this to the BBC radio programmes carried on satellite nowadays, where the Greenwich time signal pips are well out on account of the delay up to the satellite and down again!]    

(20) I was experimenting with the J13 output, and accidentally touched it  (via a 1.8 mfd) to -50 volts, and the volume of the announcement went down a lot of dBs!    I had to change  the LM358 chip to restore things.  You never had that trouble with valves !   I've connected it to TIM or 846 on our UAX 13 (by teeing level 8 to level 2).   [David Rudram]

(21) I found, by trial and error, that the optimum value for the loudspeaker volume control to suit my needs was a 47K+SW potentiometer. I tried several sources, without much success, and when I did locate one, the postage was going to cost more than the item. My solution: I had a 100K dual pot in my junk box, no switch. Paralleled up all three tags, and presto, a nice 50K pot. Also from junk box a 2-pole changeover miniature switch, fitted next to the pot. I can now experiment to my hearts content by trying almost any pot I come across. TIM is still working well, and I give demonstrations to my visitors; its a good talking point. [Jim Foster]

(22) I find that on calling in the announcement is something like: "one, five, six" and then a long stream of data-type noise (clicky-bleepy stuff). The noise can carry on for some time and then I get another announcement (always with just numbers one, three, five and always finally six) and the noise. Very occasionally there's "at the third stroke" but nothing else. [Simon Chappell].

First line response: Check to see if all chips are plugged in properly (perhaps one little leg hanging out?). Unplug the speech ROM chip, then shove it in again, hard. Check in case you have disturbed any other plugs or sockets. If this doesn't work, see if you can borrow someone else's TIM 2000 and swap the suspect chip. If the other chip works, then you must send it back for reprogramming. 

Eventual solution: Dave Grant re-programmed and returned my chip in under 48 hours and all is now working fabulously again! Want to know what was wrong?
Believe it or not Dave had managed somehow to merge the TIM data with
one of his Test Card EPROMs. But he was very good about sorting it out
and made no charge for doing it, so I am very happy (again). {Simon Chappell]

(23) At last...a cure for the hiss! There is a level of background hiss to the audio of TIM2000 that seems to vary from device to device, probably on account of component tolerances. Some people find it objectionable, others do not. However, there is a simple way to kill it stone dead. 

You need a 1000p capacitor, submin ceramic plate or polycarbonate (it really doesn't matter). This needs to be soldered in parallel with C7 (47p) and R22 (100k). The easiest way is to mount it above the resistor by blobbing some solder on each of its leads, tinning the legs of the cap and then tack-soldering it in place. It's a five-minute job. These components are close to the LM358 integrated circuit. When you have done this, the audio level will be a bit reduced so you need to adjust the 50k submin preset at one end of the printed circuit board. Thanks to Derek Carr for this simple suggestion.

(24) Peter Gascoyne writes:
Other owners of the TIM2000 speaking clock might be interested in the following fault and the cure for same. My clock started trying to operate on a 5-second cycle rather than a 10-second one. The words of the time announcements all squashed together and the pips were at double speed. After some Investigation I discovered that removing link 1 (the 50 Hz Synchronising signal) it would work normally. I deduced that some interference on the mains could be the cause. Adding a simple 2.2nF capacitor at the input of TR2 effected a complete cure. This capacitor can be mounted on the underside of the circuit board soldered across the connections of Dl or R12. Alternatively or additionally a pair of 47 nF capacitors can be connected from either side of the 9V ac input to ground at J12. A subsequent simple analysis of the circuit showed that, except when the diodes of the bridge rectifier are conducting at the peaks of the mains cycle, the interwinding capacitance of the mains transformer can couple interference through the 100k resistor (R13) directly into the base of TR2. It is always wise to provide some form of interference filtering on the input to any mains synchronising circuit. Even if you have not had the problem I had or even suffered from occasional glitches in the operation of the clock, I would recommend fitting one of these forms of filtering. It could avoid problems in the future. Low voltage ceramic capacitors are quite suitable and take up little room.

  •  


Upgrades

1. EPROM

New WAV-file editing software has made it possible for the designer to correct a very minor defect in the EPROM chip containing the speech samples. For deeply involved reasons the 's' on the end of 'seconds' was missing but a correction has now been made. The EPROM is the large chip with CLOCKBIN on its paper label; to have it reprogrammed please remove it carefully from its socket using a small screwdriver, levering very gently a small amount at either end until it comes loose from the socket. Static damage is unlikely but try to avoid touching the pins and drop it onto a piece of aluminium kitchen foil about 2" square (this will protect it further from any static damage). Wrap it up and post it in a jiffy bag to Dave Grant, 4 Kemble Drive, Bromley, BR2 8PZ, along with a sticky label with your name and address and a cheque for £5 made out to David Grant. If you do this, there is no need for an accompanying letter but don't forget the address label!

The £5 fee covers return postage and a contribution to the EPROM programmer device that Dave has bought out of his own pocket. It is an industrial product and was hence a substantial purchase for a hobbyists such as Dave. Having the EPROMs reprogrammed individually by a commercial firm would have cost more, so the £5 fee is good value for money (none of it goes to the designer or to me, by the way!). Please allow ten days for the return of your chip; Dave sometimes has to work 'week on, week off'-type shifts at unsocial hours and slight delays may occur. Of course, there is no obligation to have your EPROM updated now; you can have it done subsequently or else not at all.

2. PIC

A modified version of the control software in the PIC chip is now available and extends the holding period to 75 seconds, so that callers always hear a full minute of time. It also provides accurate synchronisation to the BT speaking clock if you have the MSF radio clock receiver fitted. Hearty congratulations go to Brian McGennity for making this much requested improvement—and for offering to reprogram users' PICs at no cost.

The PIC is the chip marked PIC 16F84 at location IC1 on the printed circuit board. To have it reprogrammed please remove it carefully from its socket using a small screwdriver, levering very gently a small amount at either end until it comes loose from the socket. Static damage is unlikely but try to avoid touching the pins and drop it onto a piece of aluminium kitchen foil about 2" square (this will protect it further from any static damage). Wrap it up and post it in a jiffy bag to Brian McGennity, 46 St Andrews Road, Boreham, CM3 3BY, along with a sticky label with your name and address and a first class stamps. There is no charge but if you agree with me that Brian has done a jolly fine job, you might care to enclose a £1 coin for his troubles as well. There is no need for an accompanying letter but don't forget the address label!

Brian adds: "If owners have a special need for a holding time that is different to the current 75 seconds,  then, if they could include such a request when they send their chips, I will be pleased to 'tailor' devices to that time.  I would suggest that the maximum holding time to be quoted is 250 seconds (it is, strictly, about 255 seconds).  This is over 4 minutes so should cover all realistic requirements.  I also suggest that if nobody asks then they will get the 75 second setting by default."


What does it sound like?

People report having heard TIM 2000 on the following numbers:

(0870 765) 8081, (0845 092) 8081, 0845 124 9068 and (0131) 477 7676.


Other information

A short article on the original British speaking clock and a chronology of speaking clocks in general can be found here also http://britishtelephones.com/clocks/spkgclock.htm and http://britishtelephones.com/clocks/clocksp.htm . And courtesy of Peter Vince, his links describing Time, and Timecode - Dates of the Summer Time changes, why we have leap-seconds, and information about Timecode.

Some information on the off-air radio timecode modules used with this project can be found at http://www.galleon.eu.com/OEM-Receivers-MSF.htm, http://www.galsys.co.uk/index.html , http://www.atomic-clock.galleon.eu.com/msf-receiver/msf-receiver.htm , http://www.galsys.co.uk/galmodul.htm and http://www.ntp-time-server.com/wwvb-receiver/wwvb-receiver.htm .

Other potentially handy information is at:-

http://www.buzzard.org.uk/jonathan/radioclock.html

http://www.electricstuff.co.uk/nixiegallery.html

 


Back to Contents