POWER PLANT FOR PMBX'S


In the early days of the telephone industry there was no national grid and very little supply to residencies and businesses.  Rural areas were without power due to distribution costs and generally only the towns were covered.  To make matters worse, the supply could be D.C. or A.C. with different voltages, dependent on the supplier.

This meant that batteries and direct power feeds from the local exchange were in regular use.

Where a mains supply was available the Post Office originally supplied two batteries and a "Panel Charging" which would have to be manually switched to allow for charging the redundant batteries.  Nationalisation of the electric industry bought stability and also a standardised supply.  The Post Office then introduced a single battery that was floated via a rectifier.  This bought greater efficiency and a reduction in costs, as only one small battery was used.

For customers with low powered apparatus this meant the installation of a battery box and rectifier, or a small cupboard.  Very large apparatus involved the installation of a large battery and a big wooden rack, which take up a lot of space.

Reliability with the mains supply and technology produced great efficiencies and batteries ceased to be used.  Whilst they maintained power in the event of a mains outage, their main task was to smooth the power supply, stopped hum.


An extract from
THE POST OFFICE ELECTRICAL ENGINEERS' JOURNAL

Volume 32, Part 3 - October, 1939

A New Power Plant for P.M.B.X's.
By W. S. ATHERTON

Up to the present, double battery schemes (charge-discharge working) have been standard for the power supply at P.M.B.X.'s (also HES No. 1 and 2).  The author describes the single battery float scheme which will be provided on future installations.

Introduction
The various, methods of supplying power to P.M.B.X.' s, may be summarised as follows:-

  1. Primary Cells.

  2. Power Lead.

  3. Secondary Cells.

Where more than one of the above methods is possible, the choice is determined from economic considerations. Excluding the smaller switchboards, the choice usually lies between methods (b) and (c), and generally, supply by means of a power lead proves the cheaper.

Where secondary cells are installed it has been the practice to install duplicate batteries worked on a charge-discharge basis. With very few exceptions the cells are charged on the subscriber's premises from the public supply mains or the subscriber's private supply. Economic considerations apart, secondary cell power plants have two important advantages over power leads:-

  1. Continuity of service is practically ensured.

  2. Improved transmission clue to a steady, higher mean voltage at the P.M.B.X. bus bars.

The relatively high cost of secondary cell installations arises partly from the capital and installation cost of the cells and the associated control and charging equipment, and partly from the high maintenance charge. The bulk of the latter charge is caused by the necessity for periodic visits at short intervals to change over the batteries.

It was realised that a considerable reduction in these costs might be effected by a properly designed float system. Such a system has now been standardised for the power supply to P.M.B.X.'s. equipped for more than five exchange lines (Switchboard AT3796, etc.) where an A.C. mains supply is available.

New Type of Plant
In the new plant only one battery is used and it will usually be of lower capacity than either battery of the superseded power plant, so that the actual cost of the cells has been more than halved. There is no control equipment corresponding to the existing charging panels, (Panels, Charging No. 7, 9, etc.), i.e. the switchgear and associated apparatus for changing the batteries from charge to discharge and vice-versa, and disconnecting the mains supply automatically at the completion of a charge. The need for periodic �visits has also been eliminated as the battery is continuously floated.

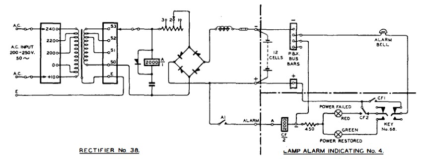
The schematic diagram of the new plant is shown in Fig. 1, from which it will be seen that the load is in parallel with a 12-cell battery floated across the mains via a metal rectifier (Rectifier No. 38).

Fig. 1 - CIRCUIT CONNECTIONS

Three sizes of rectifier, capable of supplying maximum loads of 15, 30, and 60 Ah per day (denoted by suffix letters A, B and C respectively), have been standardised. For larger loads rectifiers may be connected in parallel.

The rectifiers, which have been designed in collaboration with Messrs. Westinghouse Brake & Signal Co. Ltd., consist essentially of a mains transformer and bridge connected rectifier. A choke in the D.C. negative lead provides sufficient smoothing for P.B.X. work. The mains transformer secondary taps and the resistance in the secondary circuit allow for adjustment of output during manufacture.  In the smallest size (Rectifier No. 38A) this resistance is also used to provide three different outputs by taps, thus effectively combining three sets in one, viz., a capacity of 5, 10 or 15 Ah per day. The function of the relay connected across the secondary of the mains transformer is to give immediate notification of a failure of the mains supply. The circuit arrangements are described later.  Figs. 2 and 3 are photographs of the smallest and largest sizes respectively.

Fig. 2 - RECTIFIER No. 28A

Operation of the Rectifier
The action of the rectifier can best be studied by reference to the regulation curves, Fig. 4. The co-ordinates arc the D.C. output voltage, in volts, at the terminals of the set (that is effectively the battery voltage under working conditions) and the rectified current in amperes. Three curves are given, for three different values of mains input voltage. This is necessary as mains supplies are only reckoned to be within � 6 per cent. of their nominal value. Thus the e three curves give the relationship between battery voltage and rectified current. For example, at an installation using Rectifier, No. 38B, when the batter voltage is 24 volts the rectified current will lie between l.8 and 465A, the extremes being the values with the applied mains voltage 6 per cent. low and 6 per cent. high, respectively.

Fig. 3 - RECTIFIER No. 38C

Once installed the operation of the system is entirely automatic. It is evident from the regulation curve of the rectifier that the magnitude of the rectified current depends on the applied mains voltage and the battery voltage, that is to say, one or the other must van if the rectified current is to vary. Now although the load current will often vary considerably from minute to minute as the number of circuits in use at the P.M.B.X. varies these rapid variations of load current may take place without any appreciable change in the battery voltage. Thus the rectified current and the load current may, and usually will, differ considerably in value at any particular instant.  When the load current is greater than the rectified current the difference is supplied by the battery, which thus discharging.  When the conditions are reversed the excess current delivered from the rectifier is taken up by the battery as a charging current. If the average value of the load current remains consistently greater than the rectified current for a sufficient length of time the resultant discharge from the battery will lower the battery voltage, and the voltage change will increase the rectified current. In the reverse case the rectified current will decrease as the battery voltage rises due to charge. In other words when ever the average value of the load current remains consistently different from the value of the rectified current the battery voltage will vary in such a manner as will tend to equalise them.

It will now be apparent that the basis of the system is that the battery acts as a reservoir of power which may be drawn upon during periods of heavy load, the power so borrowed being replaced from the mains supply during periods of light load, and that the battery voltage is the controlling factor.  It is thus to be distinguished from the usual arrangement adopted for large single battery power plants, in which the power required by the load, apart from peak loads of short duration, is supplied from the mains as it is required. the battery being maintained at an approximately constant voltage of 2�16volts per cell.

The system here described is so designed that the battery voltage will vary, under normal working conditions, from 24 to 30 volts maximum. How these limits are maintained will, perhaps, best be made clear by considering a practical example. Suppose that a switchboard with a day load of 30Ah (calculated at 26volts) is served by a Rectifier, No. 38B. In such an installation the battery capacity would not be less than 50Ah. Experience shows that normally 40 per cent. of the day load is concentrated in the two busy hours. It will be assumed that the other 60 per cent.  is totally absorbed in six hours. The actual load delivered during the busy hours, therefore, will be 40 per cent. of 30, that is 12Ah at an average current of 6A. The remaining 18Ah will be delivered in six hours at an average current of 3A. During the busy hours the battery will be discharging and the battery voltage will consequently not be greater than 24V. With nominal mains voltage the output from Rectifier No. 38B at 24V is approximately 3A, as will be seen from the regulation curves, Fig. 4, so that the battery must supply 2 (6-3) = 6Ah. For the remaining six hours the load current and the rectified current will both approximate to 3A and hence it is not likely that there will be any further appreciable drain from the battery. The total drain from the battery during a normal day is thus 6Ah, which will not lower the voltage of a 50Ah battery below 24V.

Fig. 4 - REGULATION CURVES

At the end of the working day in this assumed installation the rectified current will be equal to 3A, and the load current will be zero. The battery is now on charge and the battery voltage will rise more or less gradually and, as a consequence, the charging current will be progressively reduced. The battery will continue charging with a rising voltage and a falling charging current until a point is reached at which the rectified current has fallen to a value incapable of causing any further voltage rise. The system will remain stable at this point until either the mains voltage changes or a load is applied.

The actual battery voltage at which the system will stabilise under no load conditions is determined by the final charge rate, that is the ratio of the battery capacity to the rectifier output. The maximum current the rectifier can deliver at 30volts may be read off the regulation curve for mains 6 per cent. high, Fig. 4, and is seen to be approximately 0�3A, and thus the maximum charge rate at 30V would be 50/0�3 that is 167. The following typical figures, obtained by test on the Post Office enclosed type cells, show how final battery voltage is related to charge rate:-

Charge rate Final volts per cell Final voltage of fully charged 12-cell battery
30 hour 2.6 31.2
50 hour 2.57 20.8
100 hour 2.52 30.2
133 hour 2.5 30
200 hour 2.46 29.5
500 hour 2.33 27.9

As 167 lies between 200 and 133 in the above table the maximum voltage that will be reached in the assumed installation will lie between 29.5 and 30, and will be reached only when the input mains are 6 per cent. high-quite a likely condition during the night. At these rates gassing is inappreciable and the battery may be left on charge indefinitely.

Curves showing the actual rise in battery voltage and decline of charging current with a Rectifier No. 38B connected to a completely discharged 12-cell, 50Ah battery on no load are given in Fig. 5.

FIG. 5 - RISE IN BATTERY VOLTAGE AND DECLINE IN CHARGING CURRENT

When the mains supply fails the load will be served solely by the battery. Even if the failure takes place at the end of the working day the example just considered shows that a large fraction of the rated battery capacity will be available. It has been assumed, rather arbitrarily, that the average discharge during the busy hour, under mains failure conditions, should not exceed the 8-hour rate. As already stated it is a good working rule that 20 per cent. of the day load is absorbed during the busy hour, hence, if L is the day load in ampere-hours, the average load current during the busy hour is numerically equal to L/5. If this is not to exceed the 8-hour rate the minimum capacity of the battery must be L/5 x 8, that is l.6L. Thus at whatever time of the day failure of the mains supply occurs there will be at the very least 24 hours reserve of power available in the battery. In the majority of installations there will be more as the capacity of the battery is normally based on the estimated load at the ultimate development period ten or even twenty years ahead.

Mains Failure Alarm
Immediate notification of mains failure is given to the P.B.X. operator. For this purpose alarm lamps are fitted in a wood case on top of a non-multiple switchboard, or fitted flush in the cable turning section of a multiple switchboard. This alarm unit is called a "Lamp, Alarm, Indicating No. 4".  There are two lamps, one with a red opal marked "power failed," and one with a green opal marked "power restored." There is also a lever type key and an instruction label for the operator. On a failure of the mains supply the relay connected across the secondary of the mains transformer releases and extends an earth to operate a second relay in the alarm lamp unit. The operation of the second relay causes the "power failed" lamp to glow and the alarm bell to ring. The operation of the key will disconnect the bell but leave the "power failed" lamp glowing. On reconnection of the mains supply the relay in the rectifier will operate and release the second relay, the "power failed" lamp will go out and the "power restored" lamp will glow. The restoration of the key restores the alarm circuit to normal.

Accommodation
The provision of space for power plant in subscribers' premises, particularly if a small switchboard is concerned, is often a matter of some difficulty. A special cabinet (Cabinet, Secondary Cell, D62301), developed from an earlier model, for accommodating the whole of the power plant where the capacity of the cells does not exceed 20 Ah, has therefore been introduced. In addition it includes fuse testing equipment and provides accommodation

for the hydrometer, spare fuses and first aid equipment. It is finished in the standard P.B.X. colour and is suitable for fitting in switch-rooms, passages, etc. A photograph of the cabinet is reproduced in Fig. 6.

Fig. 6 - CABINET INCORPORATING RECTIFIER No. 38B, WITH BATTERIES, ETC.

 

 
BACK Home page BT/GPO Telephones Search the Site Glossary of Telecom Terminology Quick Find All Telephone Systems

Last revised: July 23, 2025

FM